通知公告
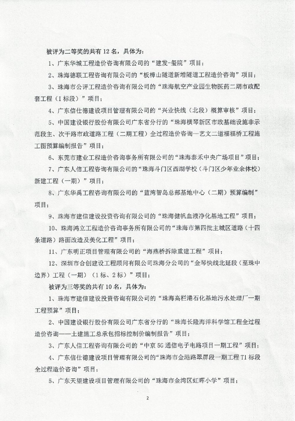
珠海市建设工程造价协会2019年度造价咨询优秀成果奖名单公示
/attached/image/20220414//attached/image/20220414//attached/image/20220414/
关于公布2019年度造价咨询优秀成果奖获奖名单的通知
/attached/image/20220414//attached/image/20220414//attached/image/20220414/
【转发】广东省住房和城乡建设厅关于开展2021年工程造价咨询统计调查的通知
/attached/image/20220216//attached/image/20220216//attached/image/20220216/
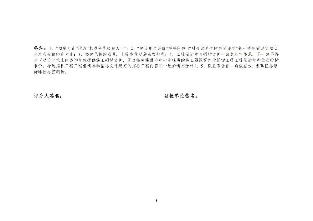
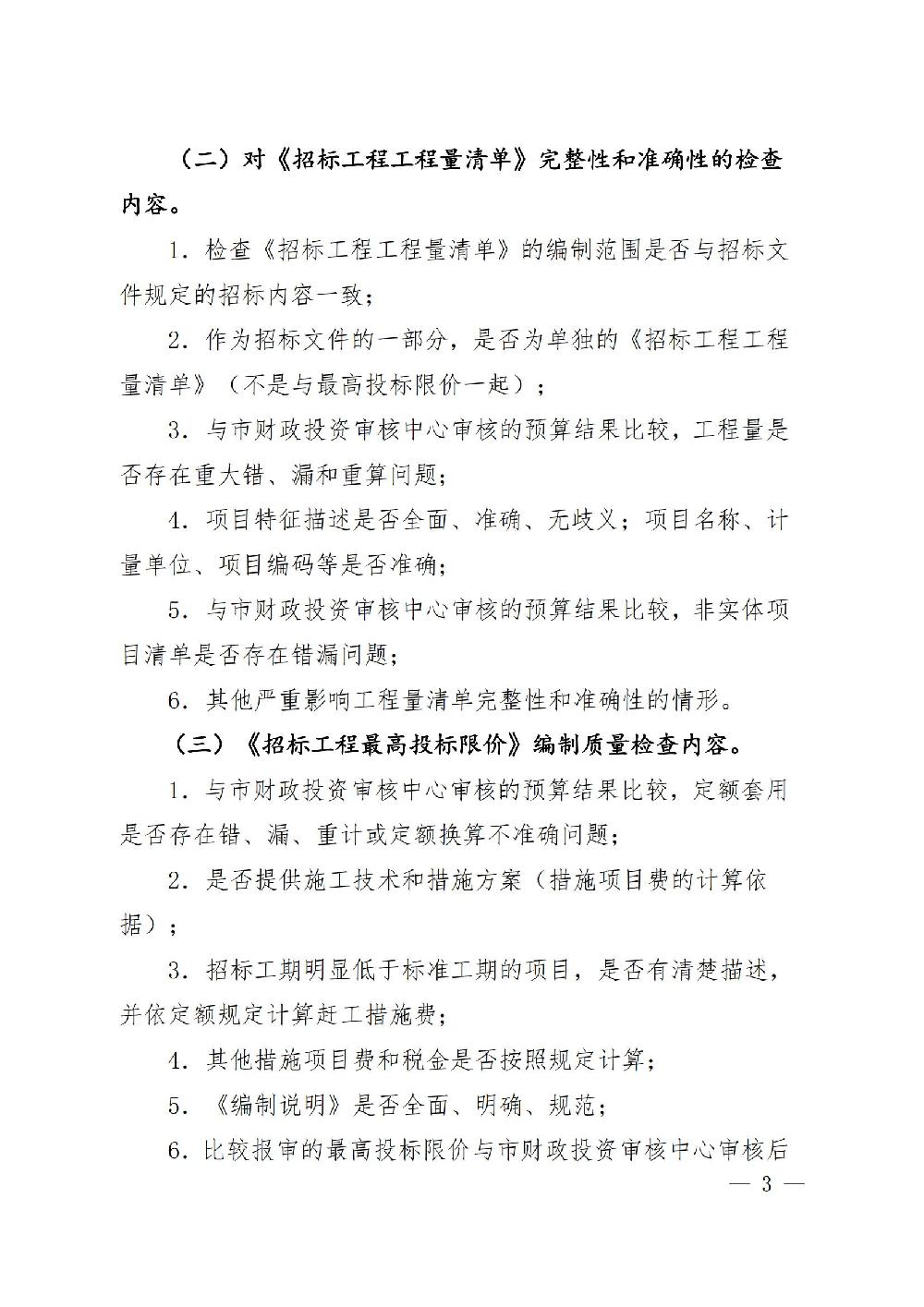
【转发】关于2021年下半年度工程造价咨询成果监督检查情况的通报
/attached/image/20211227//attached/image/20211227//attached/image/20211227//attached/image/20211227/
关于印发《2021年度工程造价咨询成果监督检检查工作方案》的通知(市住房和城乡建设局)
/attached/image/20211126//attached/image/20211126//attached/image/20211126//attached/image/20211126//attached/image/20211126//attached/image/20211126//attached/image/20211129//attached/image/20211129//attached/image/20211129//attached/image/20211129//attached/image/20211129//attached/image/20211129//attached/image/20211129/
【转发】粤标定函【2021】222号-关于统计全省造价企业信息数据的通知
/attached/image/20211117//attached/image/20211117//attached/image/20211117/
【转发】广东省工程造价协会 第四届会员代表大会暨第四届理事会、 监事会第一次会议在广州召开
/attached/image/20211025//attached/image/20211025//attached/image/20211025/
按照《广东省住房和城乡建设厅关于印发广东省工程造价改革试点工作实施方案的通知》(粤建市函〔2021〕502号)的工作安排,为统一、规范各市工程造价改革试点项目及改革任务的选取工作
/attached/image/20210903//attached/image/20210903//attached/image/20210903//attached/image/20210903//attached/image/20210903//attached/image/20210903/
为进一步加强网站规范建设,不断提高网站服务质量和水平,协会将于近期对珠海市建设工程造价协会官网系统进行全面改版升级。网站升级工作预计在2021年9月10日前完成,如有特殊情况造成延迟,将另行通知。因本次网站升级给您造成的不便,敬请谅解,谢谢!